当前位置: 主页 > 新闻资讯 > 税务政策 >

印花税法(草案)正式发布

文章作者: admin | 发布时间: 2021-03-02 10:18

印花税法草案27日首次提请十三 届全国人大常委会第二十六次会议审议,草案总体上保持现行税制框架和税负水平基本不变,我国税收立法进程进一步加快。 财政部部长刘昆在十三届全

印花税法草案27日首次提请十三届全国人大常委会第二十六次会议审议,草案总体上保持现行税制框架和税负水平基本不变,我国税收立法进程进一步加快。


财政部部长刘昆在十三届全国人大常委会第二十六次会议上作说明时指出,从实际执行情况看,印花税税制要素基本合理,运行比较平稳。制定印花税法,总体上保持现行税制框架和税负水平基本不变,将《中华人民共和国印花税暂行条例》和证券交易印花税有关规定上升为法律。

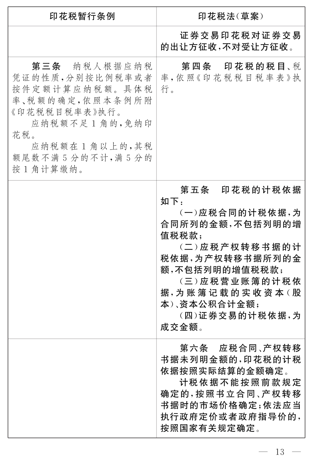
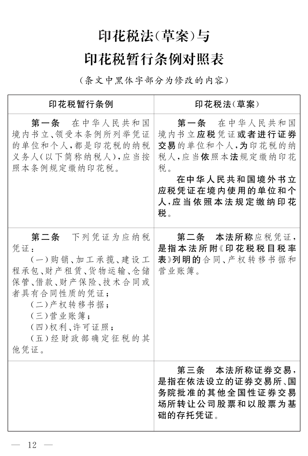
草案基本维持现行税率水平,适当简并税目税率、减轻税负。一是借款合同、买卖合同、技术合同、证券交易等税目维持现行税率不变,其中证券交易印花税对证券交易的出让方征收,不对受让方征收;二是将加工承揽合同、建设工程勘察设计合同、货物运输合同的税率由万分之五降为万分之三;三是将营业账簿的税率由万分之五降为万分之二点五;四是取消对权利、许可证照每件征收5元印花税的规定。

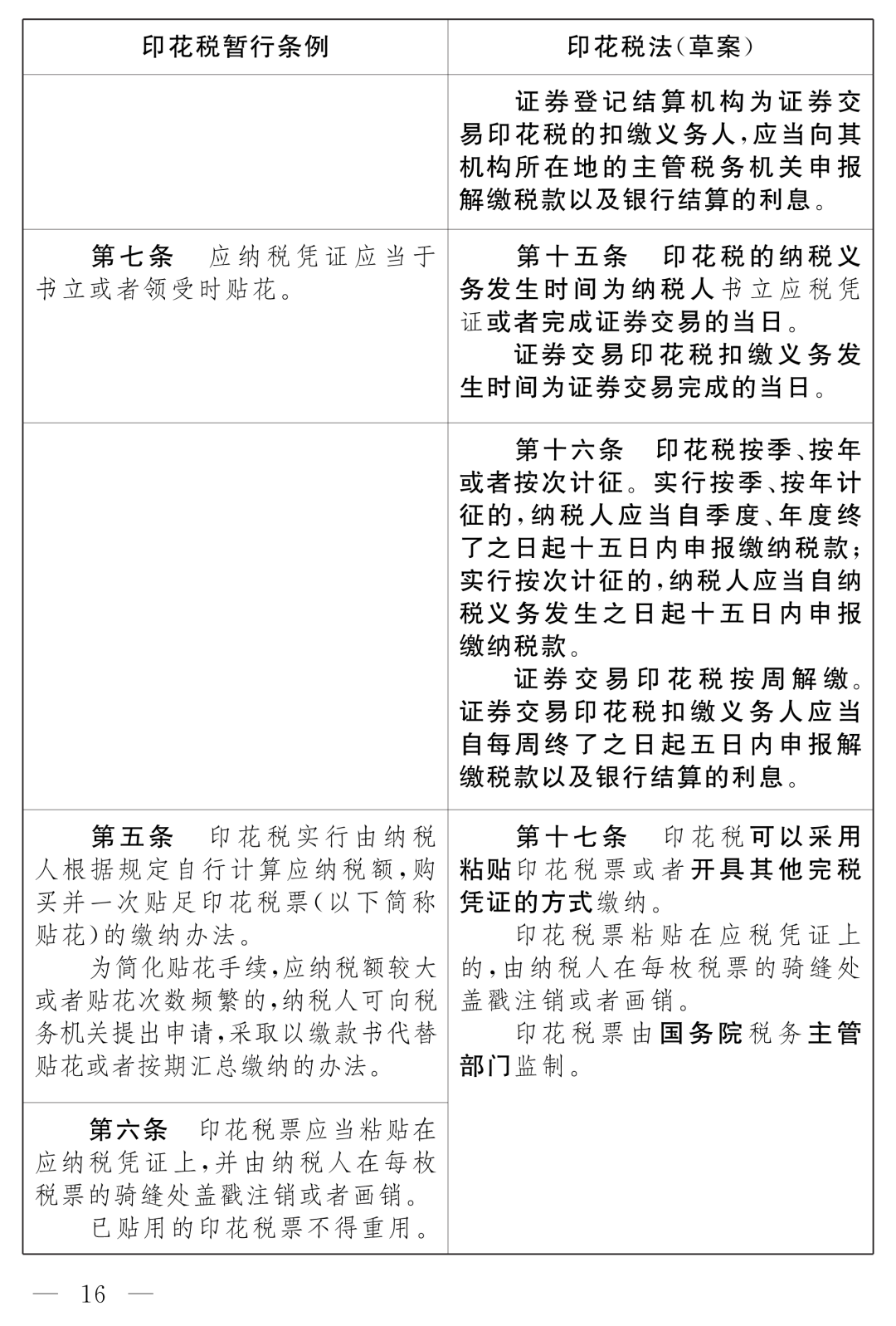
草案总体维持现行税收优惠政策安排,在保留《中华人民共和国印花税暂行条例》中免税规定的同时,将现行有关文件规定的部分税收优惠政策上升为法律。同时规定,根据国民经济和社会发展的需要,国务院可以规定减征或者免征印花税的情形,报全国人民代表大会常务委员会备案。此外,草案还对印花税的纳税地点、扣缴义务人、计征方式、印花税票的使用管理等税收征管事项作了规定。

第十三届全国人大常委会第二十六次会议对《中华人民共和国印花税法(草案)》进行了审议。现将《中华人民共和国印花税法(草案)》在中国人大网公布,社会公众可以直接登录中国人大网(www.npc.gov.cn)提出意见,也可以将意见寄送全国人大常委会法制工作委员会(北京市西城区前门西大街1号,邮编:100805。信封上请注明印花税法草案征求意见)。征求意见截止日期:2021年3月29日。

图片
图片
图片
图片
图片
图片
图片
图片
图片
图片
图片
图片
图片
图片
图片
图片


恒砺集团是集灵活用工、财税优化、工商注册、专利申请、知识产权服务、特殊资质申报、系统开发等为一体综合性服务企业。致力于打造企业财税优化,规避风险,降低成本,提高企业运营效率的一站式企业服务平台。
本网站部分内容来源网络,无法逐一辨别版本,如有侵权,请联系删除!

关键词
在线咨询
在线留言
专家预约
扫一扫

扫一扫
了解更多财税知识

免费服务热线
400-157-6758

返回顶部